El camino hacia la Creación de Valor

“La creación de valor para los accionistas es un resultado, no una estrategia [… ] los mayores potenciales son tus empleados, tus clientes y tus productos” … La evolución de la creación de valor para el accionista hacia la creación de valor para el cliente, es un hecho, una necesidad.


“La creación de valor para los accionistas es un resultado, no una estrategia [… ] los mayores potenciales son tus empleados, tus clientes y tus productos” … La evolución de la creación de valor para el accionista hacia la creación de valor para el cliente, es un hecho, una necesidad.

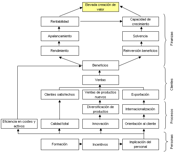
Adjuntamos el mapa estratégico, aproximado, de lo que podría ser la ruta hacia la creación de valor para el cliente; contrario al que presentábamos hace unas semanas de las organizaciones que fracasan.

Referencia: Diario Expansión

Avatar de Desconocido

Autor: anibal goicochea

anibal goicochea mendo Formador y Consultor Informático, especialista en Business Intelligence, Planificación, Presupuestos, Consolidación Financiera y Datawarehousing con soluciones basadas en SAP BW/HANA, SAP BPC y SAP BusinessObjects BI, entre otros productos.

Deja un comentario... Gracias!!!