Ir al contenido
aníbal goicochea
Tecnologías de la Información
Menú
Inicio
¿Quién soy?
Servicios (*)
Contacto
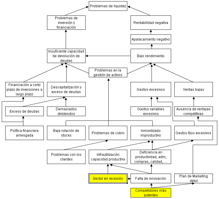
Posibles realciones causa-efecto en las organizaciones que fracasan
Deja un comentario... Gracias!!!
Cancelar la respuesta
Δ
Navegación de entradas
Publicado en
Fracasos empresariales ¿Causas internas o externas?
Privacidad y cookies: este sitio utiliza cookies. Al continuar utilizando esta web, aceptas su uso.
Para obtener más información, incluido cómo controlar las cookies, consulta aquí:
Política de cookies
Comentar
Suscribirse
Suscrito
aníbal goicochea
Únete a otros 224 suscriptores
Suscríbeme
¿Ya tienes una cuenta de WordPress.com?
Inicia sesión
.
aníbal goicochea
Suscribirse
Suscrito
Regístrate
Iniciar sesión
Copiar enlace corto
Denunciar este contenido
Ver la entrada en el Lector
Gestionar las suscripciones
Contraer esta barra