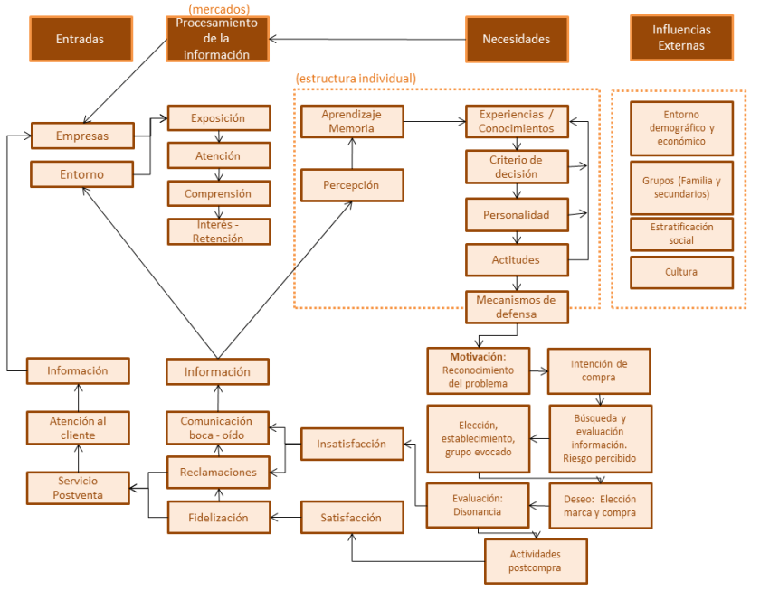
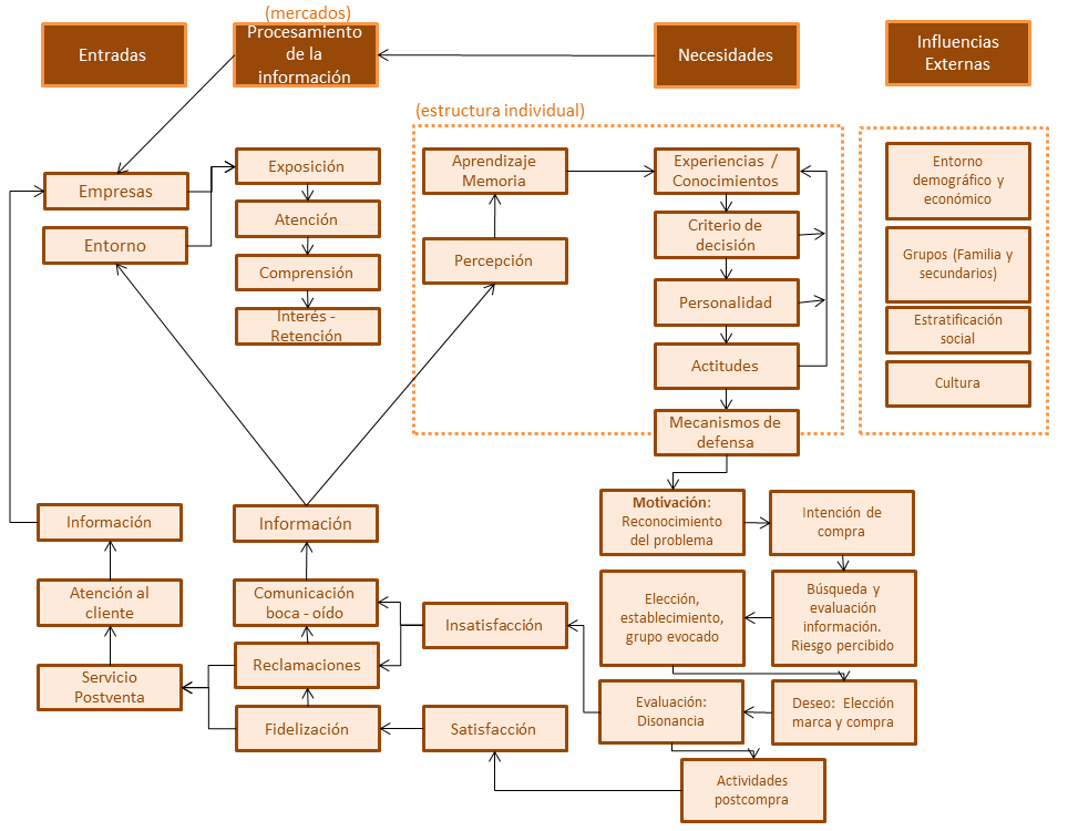
Imagen siguiente Referencia; Comportamiento del Consumidor, decisiones y estrategia de marketing, ESIC, 7ma edición