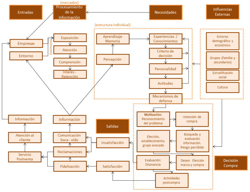
Analizar únicamente el volumen o frecuencia de compra de los clientes nos brindará un conocimiento insuficiente, sólo veremos una porción de todo panorama que rodea la acción de compra del consumidor. Analizar el comportamiento del consumidor tiene diversos enfoques, procesos e influencias.
Analizar únicamente el volumen o frecuencia de compra de los clientes nos brindará un conocimiento insuficiente, sólo veremos una porción de todo panorama que rodea la acción de compra del consumidor. Analizar el comportamiento del consumidor tiene diversos enfoques, procesos e influencias. Un análisis global o integral del consumidor debería considerar una estructura como la siguiente (clic para ampliar):

Referencia: ISBN 9788473568937
Autor: anibal goicochea
anibal goicochea mendo
Formador y Consultor Informático, especialista en Business Intelligence, Planificación, Presupuestos, Consolidación Financiera y Datawarehousing con soluciones basadas en SAP BW/HANA, SAP BPC y SAP BusinessObjects BI, entre otros productos.
Lee todas las entradas de anibal goicochea